国家示范性高职院校、全国优质专科高等职业院校、全国文明单位、全国职业教育先进单位

通知公告

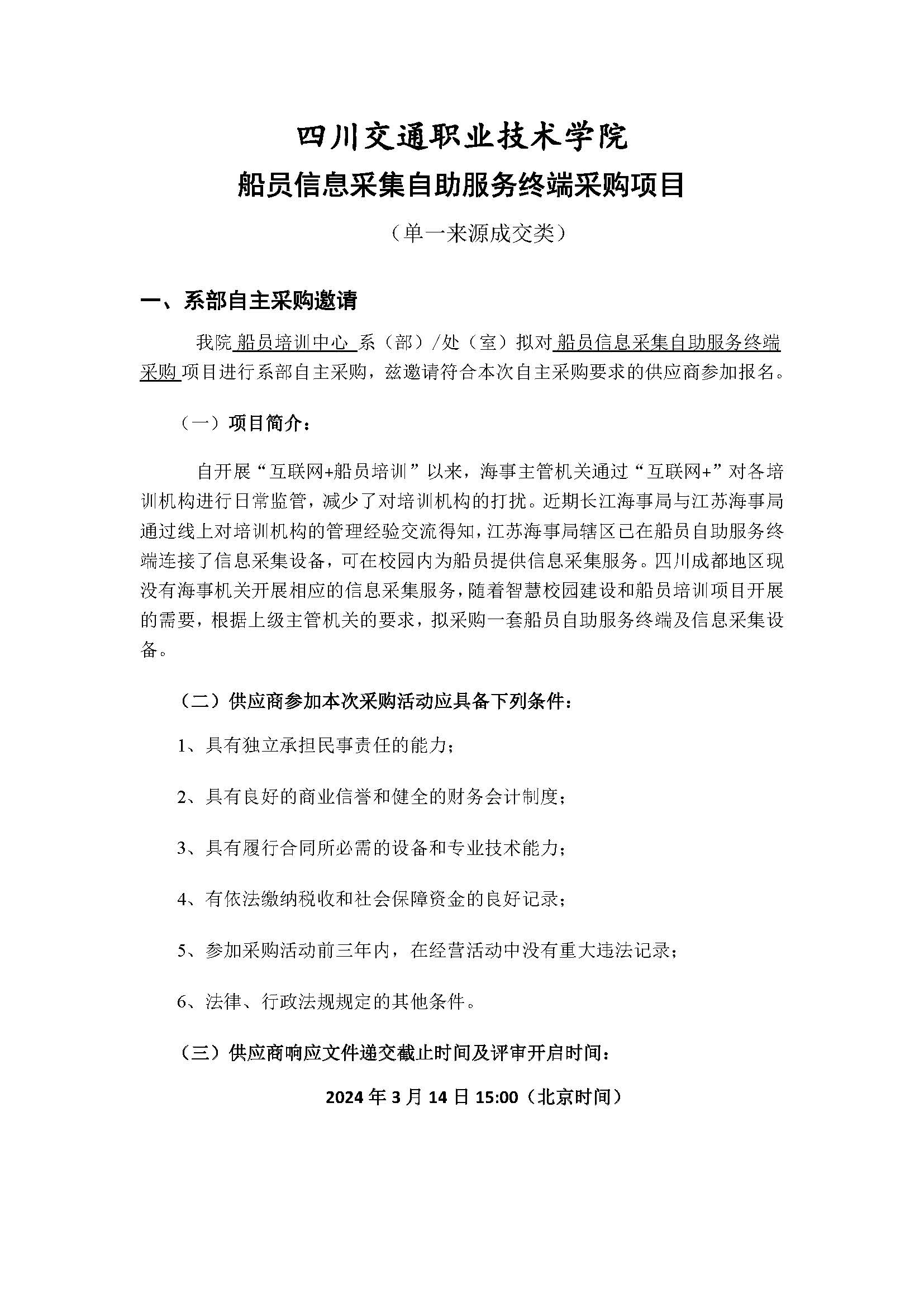
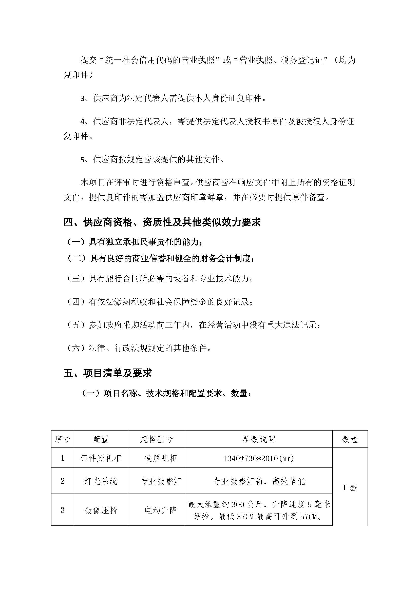
ac米兰官网中文网站船员信息采集自助服务终端采购项目(单一来源成交类)

发布时间:2024-03-12信息来源:继续教育学院 浏览次数 :


上一条:四川省交通运输厅关于下属事业单位2024年上半年公开招聘工作人员公告

下一条:ac米兰官网中文网站党委行政办公室会议室设施设备维修服务项目系部自主采购文件

招生咨询:028-82680050、82690045、82690046(工作日8:30-12:00 14:00-17:30)

办公电话:028-82680064(工作日8:30-17:30)028-64170325(法定节假日、寒暑假00:00-24:00;工作日17:30-次日8:30)

地址:四川省成都市温江区柳台大道东段208号

邮编:611130

版权所有:AC米兰(中国区)官方网站 – AC Milan Official Website 蜀ICP备号  川公网安备号